/a>
热烈欢迎全国各地学子报考我校!
学校首页
网站首页
学校简介
学校概况
联系我们
招生章程
招生信息
招生信息
入学指南
招生计划
招生政策
报考指南
专业介绍
专升本
专升本
专升本
当前位置:
网站首页
>
专升本
>
正文
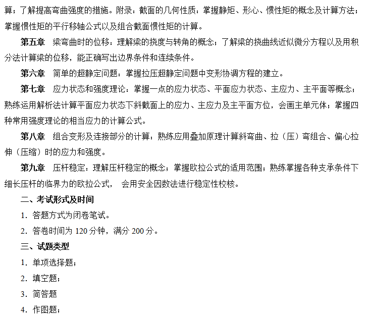
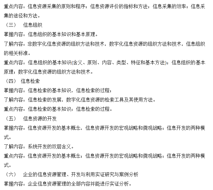
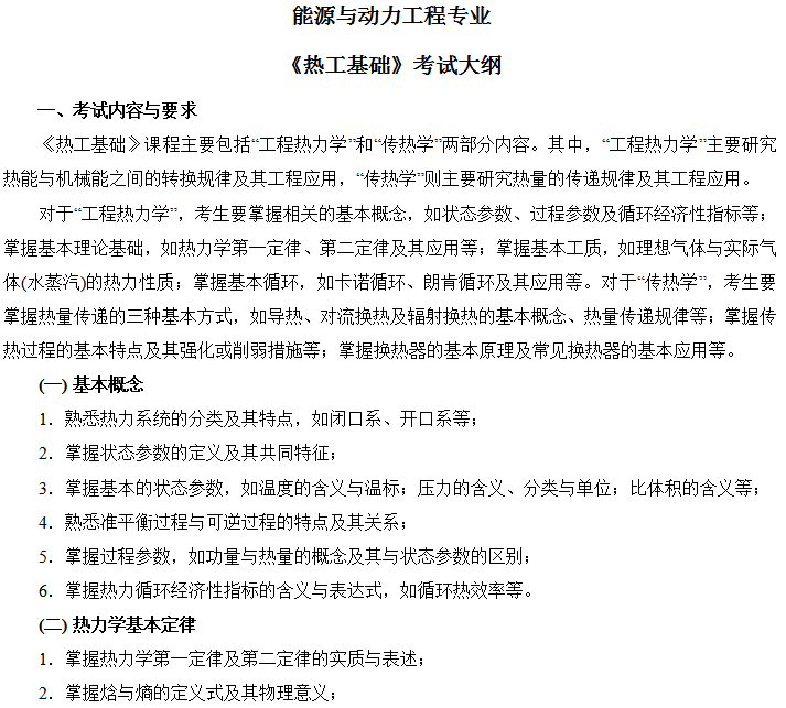
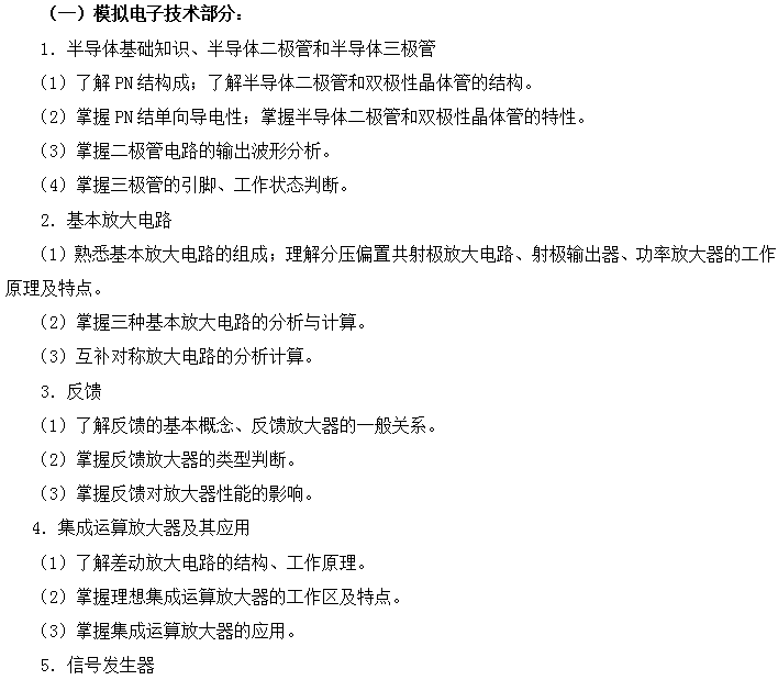
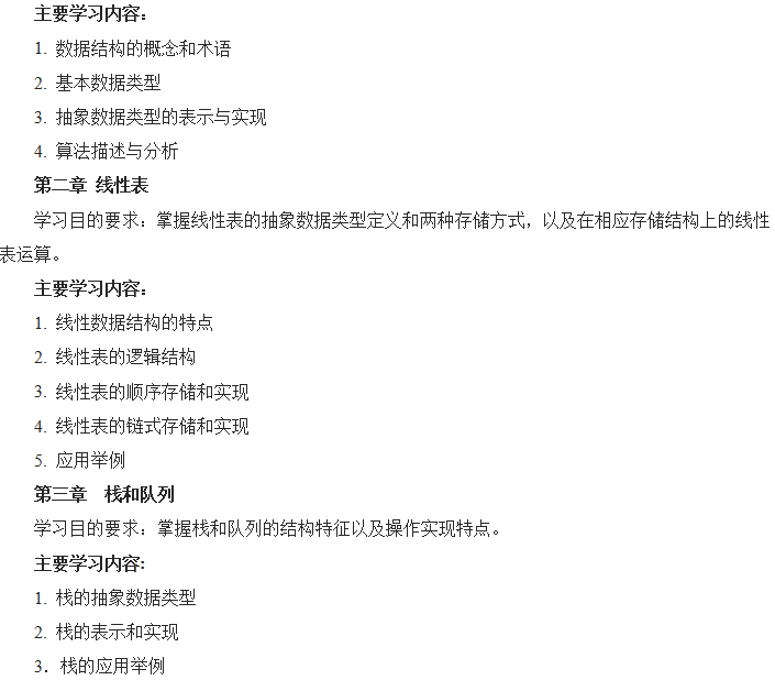
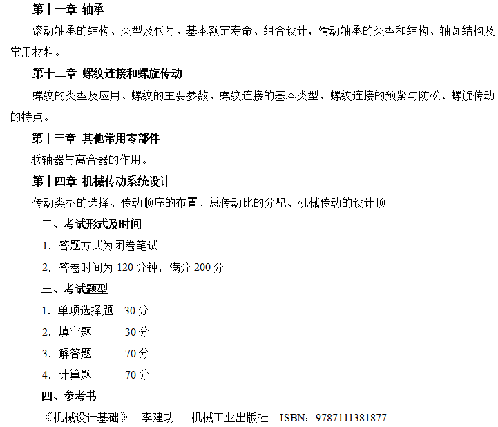
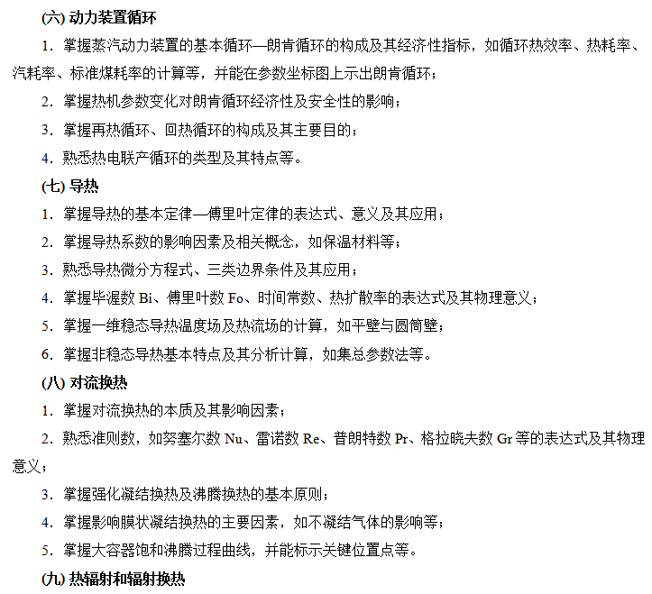
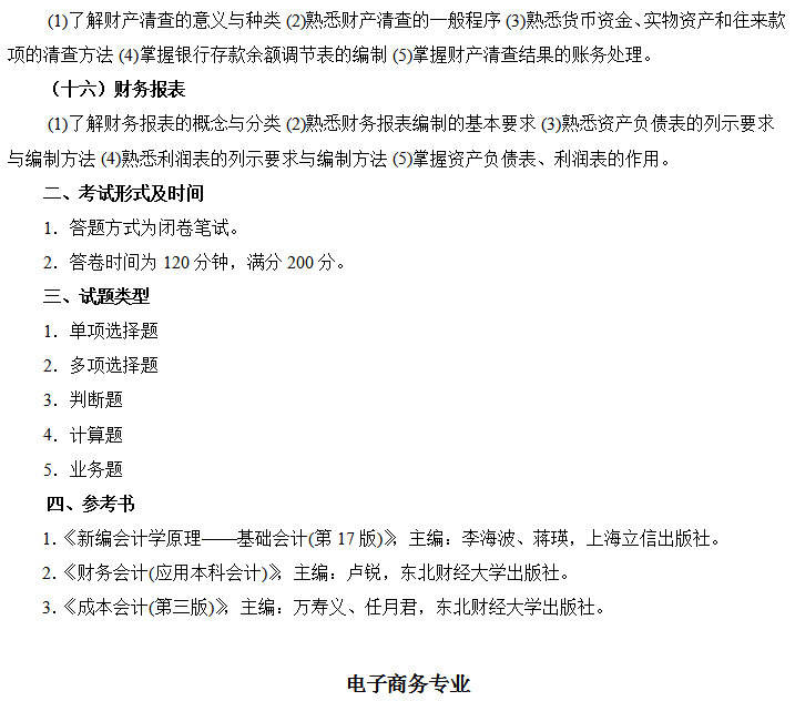
兰州交通大学博文学院 2020年普通高职(专科)第二次升本科专业课考试大纲
更新于:2020-04-13
map