欢迎访问本网站!

当前位置首页-> 教学研究-> 教学成果-> 正文

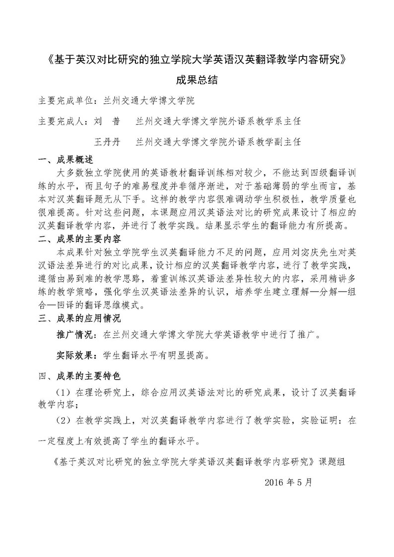
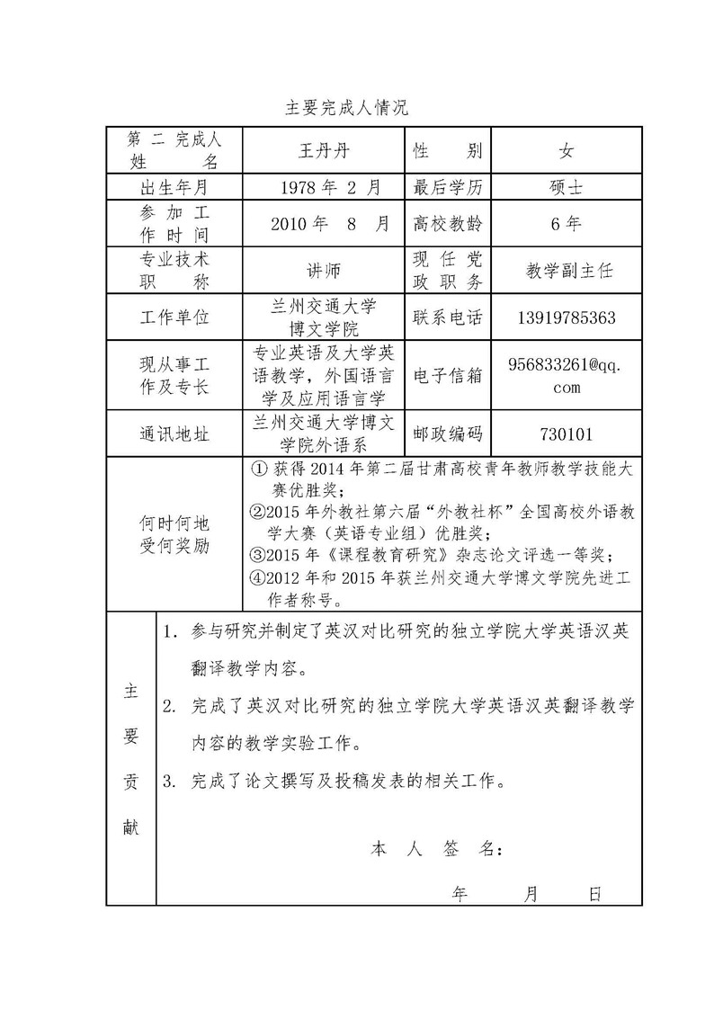
《基于英汉对比研究的独立学院大学英语汉英翻译教学内容研究》成果推荐材料(2016年6月申报)

发布日期:2016-06-29  来源:   点击量:

Copyright © 2022 All rights reserved 版权所有:兰州博文科技学院电话:0931-5272615;0931-5272606 信箱:陇ICP备10001473号-1甘公网安备 62012302000061号

Baidu
map